A crucial Nootropic mineral, a cofactor of numerous key nutrients - Over 300 different chemical reactions in the human body require magnesium.
As a performance enhancer, it aids sleep and alleviates symptoms of depression.
Scientific Research
Over 500 human clinical trials involving Magnesium in the past decade alone can be found on Pubmed.
Why Supplement Magnesium?
From Dr. Lee Know's recent book
Magnesium is likely one of the most underrated minerals and most people are just not consuming enough of it . One reason most are deficient in this mineral is that water softeners , while great for making your faucets shiny , has reduced the water’s hardness by removing minerals such as magnesium . Further , high intake of calcium can reduce the absorption of dietary magnesium , and with the conventional medicine focus on calcium intake for bone health , we’ve seen a corresponding general decrease in magnesium levels . Then there’s our rising caffeine intake , which increases the amount of magnesium we lose through urine , and our rising use of antacids and proton pump inhibitors — drugs that can reduce the absorption of magnesium . All these factors contribute to the alarming statistic that 70 – 80 percent of the developed world population is deficient in magnesium . ( 2569-2575)
Deficiency
Many Westerners are Magnesium deficient, and the greatest negative of this is inflammation. Magnesium deficiencies are more likely in those who abuse alcohol. Unless you supplement Magnesium regularly you're probably deficient (especially if you drink a lot of coffee)...
Magnesium L-Threonate
Personally, given the option, I reach for the Mercedes-Benz of Magnesium, Magnesium L-Threonate. It's more bioavailable and has greater benefits to cognition but it first caught my attention for a really silly reason...
About 20 years ago, before all these silly, over-commercialized Star Wars and Star Trek movies came out there was an (actually good!) Star Trek movie entitled Insurrection featuring Captain Picard and the rest of The Next Generation cast. In the movie, they were in this tense political standoff with these devious aliens that were using this banned, illegal space weapon called Threonate.
You should watch that movie if you like science fiction and regularly supplement magnesium if you care about your Mitochondria!
Interestingly, a 2013 Chinese study found that it may be a fear hack...
Enhancement of pattern separation could be helpful in improving the quality of normal daily learning and in treating individuals with cognitive impairment and certain psychiatric disorders. Previously, we have shown that elevating brain magnesium, by a novel magnesium compound [magnesium-L-threonate], enhances extinction of fear memory without enhancing amygdala-dependent fear memory... Our results suggest that elevation of brain magnesium might be helpful in enhancing spatial-context discrimination and/or pattern separation besides preventing aversive-event-induced overgeneralization of fear.
So it's saying that it makes your fear responses smarter.
Memory Enhancer
From a 2014 paper on Magnesium's effect on memory:
Age-related memory loss is believed to be a result of reduced synaptic plasticity, including changes in the NR2 subunit composition of the NMDA receptor... Accumulating evidence suggests that elevated brain magnesium levels, via dietary supplementation, can boost NR2B in the brain, consequently reversing memory deficits and enhancing cognitive abilities... A dietary supplemental approach by optimally elevating the [Magnesium] in the brain is surprisingly effective in upregulating NR2B expression and improving memories in preclinical studies.
Vs Alzheimer's
From a 2014 animal study out of Tsinghua University, Beijing
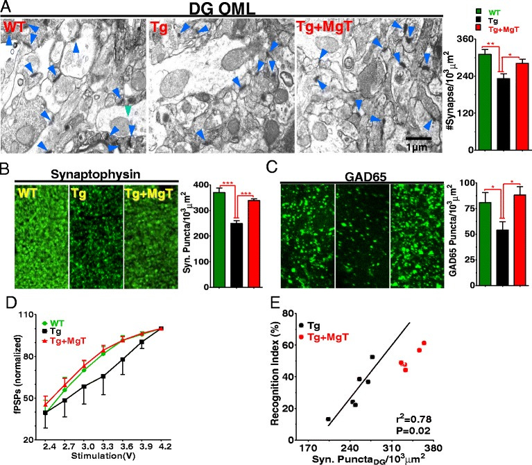
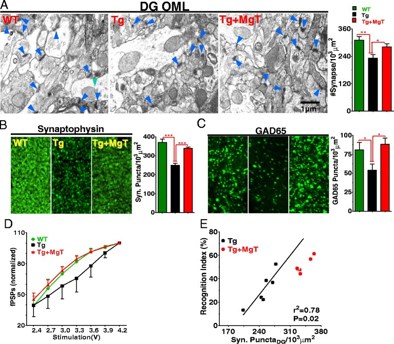
Profound synapse loss is one of the major pathological hallmarks associated with Alzheimer's disease, which might underlie memory impairment... Strikingly, [Magnesium L-Threonate] treatment was effective even when the treatment was given to the mice at the end-stage of their Alzheimer's disease-like pathological progression... Our results suggest that elevation of brain magnesium exerts substantial synaptoprotective effects in a mouse model of Alzheimer's disease, and hence it might have therapeutic potential for treating Alzheimer's disease.
Vs Depression
A significant body of studies has correlated low magnesium levels to general depression.
A paper, Magnesium, and depression: a systematic review, in Nutritional Neuroscience analyzed 29 different studies, looking at the growing incidence of depression worldwide. It concluded that there is a statistically significant correlation between low dietary intake of magnesium and depression.
Magnesium seems to be effective in the treatment of depression but data are scarce and incongruous. Disturbance in magnesium metabolism might be related to depression. Oral magnesium supplementation may prevent depression and might be used as an adjunctive therapy.
Problems with Magnesium metabolism were also correlated to depression. A 2012 Taiwanese study, also showed correlations between depression in Type-2 diabetics and magnesium.
Type 2 diabetes mellitus is a major global public health problem in the worldwide and is increasing in aging populations. Magnesium intake may be one of the most important factors for diabetes prevention and management…
Vs Migraines
A 2012 Iranian study, The effects of magnesium, L-carnitine, and concurrent magnesium-L-carnitine supplementation in migraine prophylaxis, of 133 people suffering from migraines demonstrated that concurrent supplementation of Magnesium and L-Carnitine had a significant positive effect on migraines.
In this clinical trial, 133 migrainous patients were randomly assigned into three intervention groups… it was clarified that magnesium supplementation had a significant effect on all migraine indicators. Oral supplementation with magnesium oxide and L-carnitine and concurrent supplementation of Mg-L-carnitine besides routine treatments could be effective in migraine prophylaxis…
Vs Vasoconstriction
For the smooth muscles that surround the blood vessels, a magnesium deficiency means that they remain tenser than they should, a condition called vasoconstriction. Vasoconstriction can further aggravate any health condition because it restricts blood flow to a tissue and its cells. With less blood flow, there is less oxygen delivery. With less oxygen, oxidative phosphorylation in the mitochondria can’t operate at top speed. Similarly, a deficiency of magnesium doesn’t allow the heart to fully relax between contractions (2585-2591)
Sleep
Magnesium also promotes quality REM sleep. It's indisputably one of the best sleep-hacking supplements with over 100 papers on Pubmed discussing Magnesium and sleep.
Do painful leg cramps ever wake you up in the middle of the night? A 2019 Swiss study of 129 patients found that it was associated with fewer cramps per day. Although a 2017 Israeli clinical trial concluded that oral supplementation while helpful to those suffering from leg cramps doesn't outperform a placebo - perhaps Magnesium Oil Spray that you apply directly to your skin is a better option.
I found that 1000 milligrams of Magnesium L-Threonate before bedtime noticeably enhanced my sleep quality.
Mechanism of Action
Magnesium is an essential cofactor of the processes our cells use to generate energy. Therefore, low magnesium levels can be a significant potential contributor to chronic fatigue.
Head Strong by Dave Asprey makes the case that optimizing your Mitochondria is the ultimate performance-enhancing Biohack because your Mitochondria are the fundamental energy generation mechanism that underlies everything else. From the book:
In short, the more magnesium you have during the day, the more ATP, energy, and efficient sleep you have! I’ve started taking my magnesium in the morning with my coffee, followed by a little more at night for sleep. (p. 261)
And Dr. Know adds...
Magnesium ions are also necessary for the activity of the Ca - Mg - ATPase; they bind to the catalytic site of this enzyme to mediate the reaction. Without magnesium, this enzyme cannot function and relaxation of the smooth muscle cannot occur ( which can lead to things like high blood pressure, heart problems, or restricted breathing). For those who might have heard magnesium is great for muscle function and relaxation but didn’t know how or why, now you know (1266-1270)
In Boundless, Ben Greenfield writes about its importance to healthy blood-brain barrier permeability...
Adequate magnesium intake, between 300 and 400 mg a day, can attenuate BBB permeability—in a study, even people who were injected with an agent to induce leaky BBBs benefited from magnesium.
NMDA receptors in the membranes of our brains rely heavily on the presence of magnesium. These receptors are a site where anesthetics and recreational drugs affect our brains, so this would suggest that magnesium supplementation is an even better idea for those who use recreational drugs.
Vs ADHD
Magnesium is used for treating Attention Deficit-Hyperactivity Disorder (ADHD), anxiety, chronic fatigue syndrome, and migraines.
From a Polish study of 50 children with ADHD who were given 200 milligrams daily
It is reported that dietetic factors can play a significant role in the etiology of ADHD syndrome, and magnesium deficiency can help in revealing hyperactivity in children. The aim of our work was to assess the influence of magnesium supplementation on hyperactivity in patients with ADHD... In the group of children given 6 months of magnesium supplementation... a significant decrease of hyperactivity of those examined has been achieved, compared to their clinical state before supplementation and compared to the control group which had not been treated with magnesium.
Vs Endothelial Dysfunction
A 2016 Japanese clinical trial evaluated Taurine and magnesium supplementation in healthy males
Endothelial damage is repaired by endothelial progenitor cells... which are pivotal in preventing cardiovascular diseases and prolonging lifespan.
Taurine and [magnesium] supplementation increased [endothelial progenitor cells] colony formation in healthy men...
It concluded
...intake of taurine and [magnesium] may prolong lifespan by preventing the progression of cardiovascular diseases.
Endothelial dysfunction is a pretty scary thing where your cell barriers don't function correctly. It can be caused by any number of things, including second-hand smoke, and results in serious heart diseases.
Athletic Performance Enhancer
Athletes use it to boost energy and promote endurance as quantified in the Spanish study, Improving performance? Dietary supplementation practice in ultramarathon runners.
Over two-thirds of runners said they consumed sports drinks and electrolytes, and over half used carbohydrate drinks and vitamin preparations followed by herbal supplements, minerals, magnesium…
Pregnant?
A Swedish study, Magnesium supplementation prevents high blood pressure during pregnancy, demonstrated that Magnesium can regulate high blood pressure that is common towards the end of pregnancies.
Magnesium supplementation prevented an increase in diastolic blood pressure during the last weeks of pregnancy. The relation between diastolic blood pressure and urinary excretion of magnesium suggests that magnesium is involved in the regulation of blood pressure and that the increase in diastolic blood pressure in pregnancy could be due to a lack of magnesium.
Magnesium also has a lot to do with bone health, low magnesium in those over 50 leads to a significant amount of bone loss.
Vs EMFs
Are you worried about the trillion-fold increase in EMF radiation that our biology has to deal with in modernity? Suspicious of the 5G wireless network? Dr. Mercola discussed Magnesium in his book EMF*D
There is one more supplement strategy to address EMF damage that can be effective: to block excessive calcium channel activation. Magnesium can help with this. Magnesium is the fourth most abundant mineral in your body after calcium, potassium, and sodium. It activates more than 600 enzymes and is an important cofactor for the activation of a wide range of transporters and enzymes. (p. 173)
it is important to realize that you need to focus on the elemental magnesium in the supplement. This is the amount that is actually available for your body to use and it’s what your requirements are based on. It is easy to miss this important point, and many people do. You could take 400 milligrams of some magnesium supplements, but if they contain only 10 percent elemental magnesium, you would be getting only 40 milligrams and need to take 10 doses per day to get the advertised amount. (p. 174)
Sources
Magnesium supplements start at around $7/monthly, but more often than not you get what you pay for - not all Magnesium is created equal. Double Wood Supplements' Magnesium L-Threonate stands out as they test their Magnesium with spectroscopy to ensure purity.
I'm also a big fan of Magnesium Breakthrough from BiOptimizers which is the most comprehensive Magnesium stack including 7 different forms:
Why Getting ALL 7 Forms of Magnesium Transforms Your Stress & Performance
One of the biggest misconceptions about magnesium is that you just “need more” of it and you’ll be healthy and optimized.
But the TRUTH is, there are many different types of magnesium — and each plays a critical role in different functions in your body.
Most “healthy” people only get 1-2 forms at best (much of the population is deficient in all forms) — but when you get all 7 major forms of magnesium, that’s when the magic happens.
Here in Europe, I get my Magnesium from Focus Supplements in the UK. I've used both capsuled and powdered Magnesium, I prefer powdered because it's just more economical and it doesn't taste bad at all.
Doctor's Best High Absorption Magnesium is the top-rated Magnesium supplement on Amazon.
Downloadable Magnesium?
You may be interested in taking it as an infoceutical - a non-pharmacological, side-effect-free version of the supplement that takes advantage of the phenomenon of water memory - which is imprinted on water via quantum collocation and electromagnetism using this device...
Infocueticals typically have 1/3 or half the effect of the actual medicine being imprinted. If you're skeptical of Infopathy that's understandable, it's a game-changing application of a little-known scientific phenomenon. But I'd urge you to evaluate the scientific evidence (presented in my biohacker review) that downloadable medicine is no longer science fiction...
Food Sources
Top dietary sources include:
Green leafy vegetables
Legumes
Broccoli
Seeds
Nuts
Chocolate
And of course coffee
Interestingly high-mineral content bottled water, like San Pellegrino, can be a great source of magnesium. Author and self-experimenter Mark Sloan names Gerolsteiner as the Mercedez-Benz of magnesium-rich water, in his water-hacking manifesto...
One of my absolute favorite types of mineral water that we have on shelves at grocery stores in my home province of Ontario, Canada is called Gerolsteiner. I have no affiliation with them; I just love their water and recommend you try it. If you are living in Germany, it’ll probably seem like I’m preaching to the choir here since, according to their website, this naturally carbonated and mineral-rich beverage, which bubbles up through volcanic rock in Germany’s Volcanic Eifel region, is “one of Germany’s most-drunk mineral waters and No. 1 brand of sparkling mineral water in the world.” A 1-liter bottle of this water is said to contain 1/3 of your daily calcium requirement and ¼ of your daily magnesium requirement. (pp. 67-68)
Cofactors
Magnesium supplementation is a good idea for those who are taking Racetam Nootropics to balance out the sometimes over-stimulating effects of Racetams.
Dosage
Men 400-1000 milligrams Daily
Women 350-1000 milligrams Daily
BIohackers debate whether mornings or evenings are the best time for supplementing; I prefer before bed or after dinner.
Side Effects
Large doses may build up in the body which can cause things like irregular heartbeat and low blood pressure. People with heart block and kidney problems should avoid magnesium.
A Final Benefit
A major benefit of magnesium that I've recently discovered: it makes me a SUPER POOPER. My morning movements are MARVELOUS if I've taken 2-3 capsules of Magnesium Breakthrough.









