For years, as a Biohacker, I’ve been a voracious consumer of broccoli — the way I do broccoli is awesomely nutritious and delicious (although eating broccoli won’t get you blowjobs, sorry guys!) So I was keen to try Sulforaphane, which I heard described as broccoli in a pill…

On average a head of broccoli contains 44 to 171 milligrams of Sulforaphane. That wide range is, I would imagine because there’s a pretty wide quality spectrum when it comes to the nutrient content of food. If you’re getting your Broccoli organic from a farmers’ market you’re probably getting over 100 milligrams, if you’re picking your Broccoli up at Walmart probably a lot less! So you can see why getting Sulforaphane in supplement form makes a lot of sense, especially if you’re not eating Broccoli daily. Do Not Age’s research team estimates that SulforaBoost’s two-capsule, 400-milligram special formulation equals the Sulforaphane content of two and a half heads of Broccoli.
My wife and I took two SulforaBoost capsules every evening with dinner. I did try using it as a condiment, opening a capsule, and dumping the Sulforaphane powder on salad or yogurt. And I think I’ll stick to just taking it like a normal supplement because the powder doesn’t really add much taste or texture. Other than that I don’t have much to report subjectively from my three months of taking two capsules a day. I think it might be one of these anti-aging supplements that you don’t notice much from if you’re young and otherwise healthy.
Recent Sulforaphane Science
Over 1400 articles of human research can be found on Pubmed, including 24 clinical trials done in the past five years alone — a substantial amount of research making Sulforaphane a scientifically respectable natural anti-aging agent.
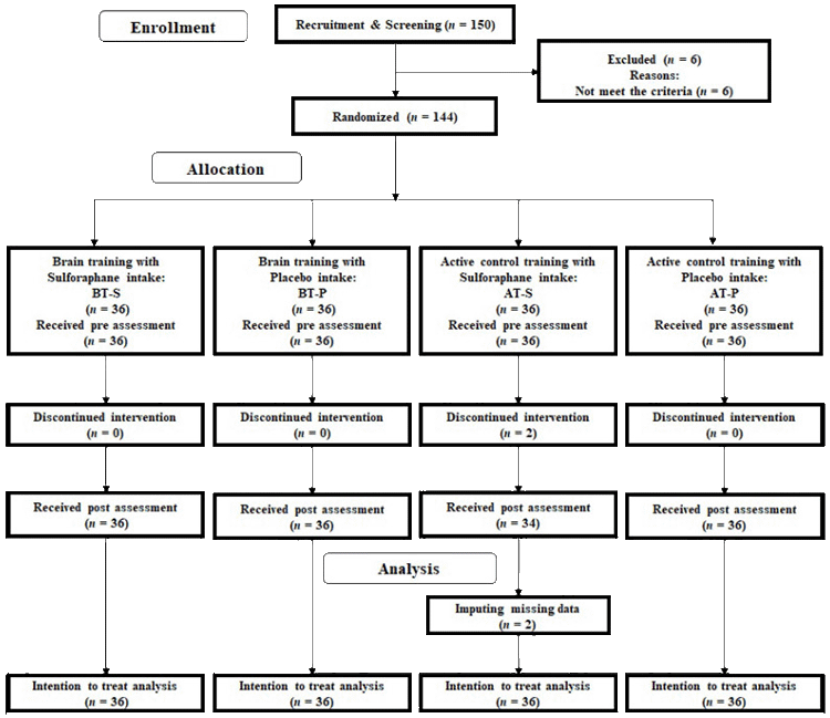
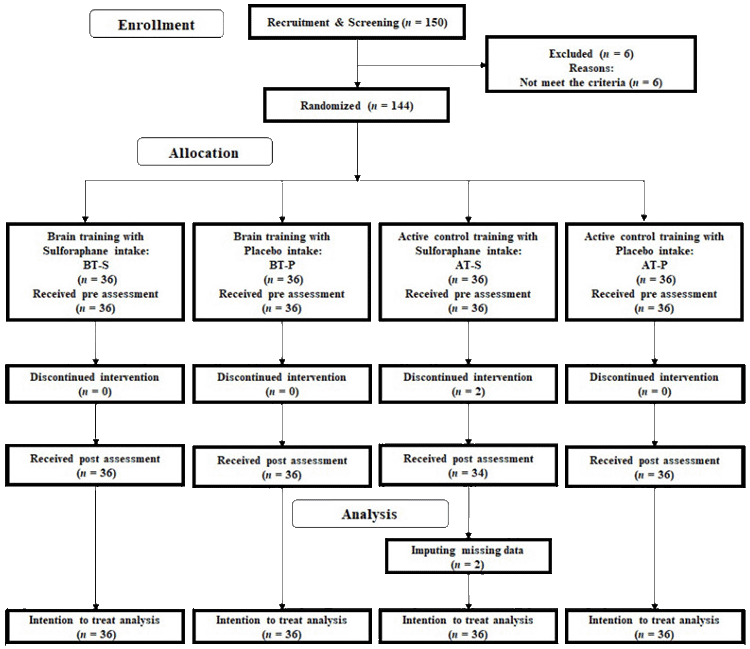
A placebo-controlled 2021 study of 144 older Japanese adults evaluated it as a Nootropic by looking at how it improved performance in a brain game over 12 weeks. And the abstract concluded…
The [Sulforaphane] groups recorded significant improvements in processing speed and working memory performance unlike the placebo intake groups…

Another recent Japanese study evaluated its effect on exercise, specifically heavy resistance exercise-induced muscle damage.
Together, these findings suggest that the oral chronic intake of sulforaphane suppressed the heavy resistance exercise-induced increase in muscle damage parameter… The chronic use of sulforaphane may be a novel therapeutic candidate for the prevention of muscle damage in athletes training daily with high-intensity exercise.
This I find a bit confusing, if it protects from major muscle damage that’s great but some muscle damage and inflammation is how our muscles grow. The study also notes that it has an effect suppressing creatine kinase, which is also important to growing muscle. So gym bros may want to pass on Sulforaphane or at least supplement Creatine concurrently.
Another study of 60 Iranians evaluated it as an intervention for cardiac-induced depression. A lot of people experience depression after adverse cardiac events; coronary interventions and artery bypass surgeries.
Sulforaphane could safely improve depressive symptoms induced by cardiac interventions.
This is a somewhat timely study, isn’t it? Perhaps you have a family, friend, or coworker recently diagnosed with myocarditis. Maybe slip them some SulforaBoost® capsules and you might see their mood improve.
It’s been the subject of some cancer research; it has potential in treating melanoma, pancreatic, and prostate cancer.
A 2021 double-blind, placebo-controlled 15-week study was done at the University of Massachusetts Medical School with 57 children, ages 3–12 years, with [autism spectrum disorder]. It resulted in a small statistical uptick in autism-related scores among the children. Apparently, another study found it even more helpful for young men with autism. So it’s no autism cure, but yet another tool in the biohacking armamentarium that parents of children on the spectrum can turn to. The study notes that it was well-tolerated by the children and safe.

A British-Nigerian study notes that
…when powdered brown mustard is added to cooked broccoli, the bioavailability of sulforaphane is over four times greater than that from cooked broccoli ingested alone.
Which confirms the tasty broccoli/mustard seed combo once suggested to me by a friend.

If all the Sulforaphane science has you sold on it as an anti-aging agent, you’ll want to pick up the 366-capsule jar — a 6-month supply. And if you really like it you could save 32% (over the monthly price) by getting a year’s worth on subscription.
In Closing
Do Not Age makes the cut as a Limitless Mindset Secret Society vendor; I really like what they are all about…
Their health supplements are purity-verified.
Their products meet stringent GMP standards.
They have shipping hubs set up in Europe and North America. I sure appreciated getting my package from them directly without having to pay VAT fees or deal with the import office here.
They accept payment in Bitcoin and other popular cryptocurrencies.
Check out this interview with their founder, Alan Graves.
